Register

The Register flow is a critical compliance step in the transaction lifecycle, ensuring that a sale is formally recorded with the relevant governmental body for tax purposes. This process is generally initiated by the system's Engine (or backend server) immediately after a payment method has been successfully authorized.

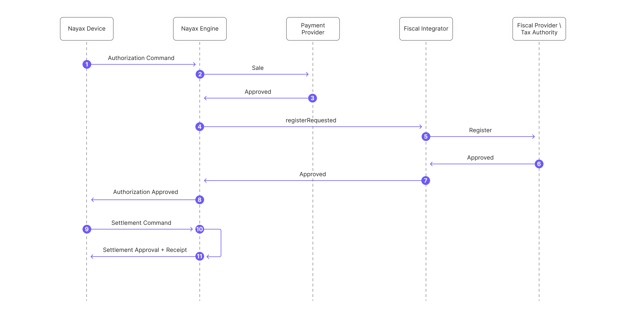
Register Flow

This diagram illustrates the end-to-end flow for a transaction, from the initial payment authorization through to the final settlement and required fiscal/tax registration:

Where:

  1. Nayax Engine initiates a Start Session with the Fiscal Integrator.
  2. Nayax Device sends a payment authorization request to the Nayax Engine.
  3. Nayax Engine sends the transaction details to the Payment Provider for processing.
  4. The Payment Provider sends the authorization approval back to the Nayax Engine.
  5. Nayax Engine initiates fiscal registration by sending a request to the Fiscal Integrator.
  6. Fiscal Integrator registers the sale with the Fiscal Provider/Tax Authority.
  7. Fiscal Provider/Tax Authority confirms successful registration back to the Fiscal Integrator.
  8. Fiscal Integrator sends final fiscal approval back to the Nayax Engine.
  9. Nayax Engine sends the final authorization approval to the Nayax Device (allowing the device to complete the sale).
  10. Nayax Device sends a command to the Nayax Engine to finalize the transaction.
  11. Nayax Engine confirms the settlement and provides the transaction receipt back to the Nayax Device.

This process successfully integrates payment authorization with fiscal registration, completing the sales lifecycle from approval to final device confirmation.